Skip to main contentSkip to footer

I2C DMX Receiver – IS3710

Characteristics
Receives from 1 up to all 512 DMX Channels
Integrated filter to reject non-DMX data
Compact, easy-to-solder SO8N package
I2C speeds: 100kHz, 400kHz, and 1MHz.

Advantages
Reduces engineering time and costs
Reduces product time-to-market
Fewer ISRs, lower microcontroller CPU load
Reduces microcontroller memory usage

Applications
DMX Lighting
Custom DMX Devices
Interactive Devices
Dimmers

3841 in stock

Volume pricing

Qty.Price
1 - 9 1,95 
10 - 24 1,85 
25 - 99 1,70 
100 - 299 1,35 
300 - 499 1,23 
500 - 999 1,11 
1000 - 7999 1,03 
8000 + 0,98 
SKU: IS3710-S8

The IS3710: Hardware Simplification with the DMX Receiver Chip

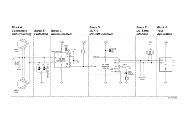
The DMX Receiver Chip IS3710 is the dedicated solution for simplifying the most challenging aspect of building DMX512-compatible products: the protocol reception. The DMX512-A standard (250 kbps, asynchronous serial) demands strict timing constraints, reliable Break/MAB detection, and continuous buffering of up to 512 channels. Implementing this in a microcontroller requires dedicated UARTs, timers, and heavy Interrupt Service Routine (ISR) loads, making it a significant drain on resources and development time.

Eliminate Firmware Complexity and CPU Load

The IS3710 solves this by taking over the entire protocol handling process. It receives the DMX signal from an external RS-485 transceiver and immediately performs all necessary tasks internally, including: frame parsing, timing validation, and channel data storage. Your main microcontroller is freed from these critical, non-deterministic tasks.

This hardware solution provides key benefits for engineers:

  • Massive Firmware Savings: No DMX libraries, no complex UART configuration, and no time-critical ISRs are needed on the host MCU.

  • Resource Preservation: Reduces your microcontroller’s Flash and RAM footprint and dramatically lowers CPU load, enabling the use of smaller, lower-cost MCUs.

  • Simplified Access: DMX channel data is mapped directly to a memory space inside the chip, accessible via the widely supported I2C interface. You read DMX data just like reading a simple EEPROM.

Perfect for Reliable DMX Lighting Devices

The DMX Receiver Chip is designed to provide stable, filtered DMX data output, making it ideal for professional lighting applications, custom dimmers, LED PAR lights, and interactive art installations. The IS3710 is fully compatible with delta transmitters (which transmit only on data change), and it buffers all 512 DMX channels of a full universe.

For transmitting DMX data from a host MCU, consider our complementary product, the I2C DMX Controller Chip IS3715. To understand the foundational communication standard that the IS3710 processes, consult the RS-485 Wikipedia page.

Accelerated Time-to-Market for Lighting Products

By making the DMX protocol virtually transparent to the firmware engineer, the IS3710 DMX Receiver Chip allows your development team to focus entirely on the application layer—the final output, such as motor control or LED dimming. Choose the IS3710 for the fastest, most straightforward path to DMX512A compatibility and robust product design.

Documentation

Models

Examples

  • Please check the “Examples” tab on this page.

Q: How does the IS3710 work?
A: The IS3710 continuously receives all 512 DMX channels and stores them in its internal memory map. You can read the memory map registers corresponding to the DMX channels you need.

Q: Does the IS3710 require a specific DMX library or complex setup?
A: No. The primary benefit of the IS3710 DMX Receiver Chip is its simplicity. It only requires standard I2C read functions—just like reading an EEPROM—to retrieve DMX channel values, eliminating the need for specialized DMX libraries or complex timing setups.

Q: How many DMX channels does the IS3710 receive?
A: All 512 DMX channels (a full DMX universe).

Q: But I only need to read 3 channels. Is that okay?
A: Yes, you can read as many DMX channels as you need, from 1 up to 512.

Q: How does the chip help reduce CPU usage?
A: The IS3710 handles the continuous DMX data stream and UART interrupts, freeing your microcontroller from heavy ISR and processing load. You only need to read the required DMX channels via I2C.

Q: How do I read the DMX data?
A: Via I2C. The device supports standard I2C speeds: 100 kHz, 400 kHz, and 1 MHz.

Q: Does the datasheet include a schematic example?
A: Yes. See the IS3710 datasheet or download the example.

Q: Do you have examples?
A: Yes. See the Arduino example, the STM32 example, and Raspberry Pi example.

Q: Do you have evaluation boards?
A: Yes. We offer evaluation boards in the Arduino Uno form factor (Kappa3710Ard), which is also compatible with STM32 Nucleo, as well as a Raspberry Pi version (Kappa3710Rasp).

Q: In which products is the IS3710 typically used?
A: Custom lighting systems, LED PAR lights, stage lighting, museum lighting, smoke and fog machines, custom DMX devices, artistic installations, light festival devices, interactive devices, dimmers, and more.

Q: Does the chip use an external RS485 transceiver?
A: Yes. An external RS-485 receiver or transceiver is required. Both 3.3 V and 5 V devices can be used. 5 V devices are recommended, as they offer better noise immunity and longer cable runs.

Q: Will the IS3710 confuse RDM data with DMX data and cause flickering?
A: No. The IS3710 has an internal filter that detects and rejects RDM data, ensuring the light operates correctly in both DMX and RDM networks.

Q: But I need to receive RDM as well as DMX.
A: Yes! For that, we offer a dedicated DMX+RDM receiver chip: the IS3720 I2C RDM Responder.

Q: Is there any demonstration video?
A: Yes, check it on Youtube.

Evaluation boards, Modules & other related products

Evaluation boards, modules, and accessories designed for fast prototyping and easy integration. Featuring standard interfaces and built-in transceivers, they simplify testing and development across platforms like Arduino, Nucleo, or Raspberry Pi. Ideal for adding RS485, RS232, or Ethernet functionality with minimal effort and maximum compatibility.

Have a question?

Fill out this field
Please enter a valid email address.
Fill out this field
You need to agree with the terms to proceed